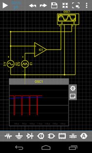
Droid Tesla — это простой и мощный эмулятор SPICE. SPICE является имитационной программой с ориентацией на интегральные схемы.
Обновлено: .
Рейтинг 5 на основе 1 оценки.
Комментариев пока нет
Оставьте комментарий...
Droid Tesla — это простой и мощный эмулятор SPICE. SPICE является имитационной программой с ориентацией на интегральные схемы.