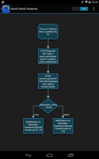
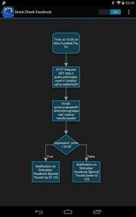
Automagic — приложение, которое может быть использовано для автоматизации нескольких вещей:
- изменять настройки в зависимости от местоположения
- отправить SMS как почту GMail
- автоматический ответ на входящие SMS
- выключить Wi-Fi,
- когда аккумулятор почти пуствыключить Wi-Fi,
- когда вы выходите из дома, включите Wi-Fi,
- когда вы прибываете в домашних условиях
- включить режим полета в вечернее время и выключить его утром (Android 4.2 требуется root)
- еженедельно делать резервные копии файлови многое другое.
Для функционирования программы необходимы права root пользователя.
Обновлено: .
Рейтинг 5 на основе 1 оценки.
Комментариев пока нет
Оставьте комментарий...






